
谁能想到,一个还在赶作业的中学生,竟然把欧冠和德甲搅得天翻地覆?拜仁小将伦纳特·卡尔这周彻底火了!周三欧冠刚刷新德国球员最年轻进球纪录,周六德甲又用一记世界波轰开对手球门,今天凌晨对阵勒沃库森时更是全场疯跑,把药厂防线晃得头晕眼花。这剧情连编剧都不敢写——毕竟谁能想到,这位17岁的“高中生球星”上午还在啃课本,晚上就能在欧冠赛场上演闪电破门?

课堂与赛场双线作战?这届小将太硬核卡尔的日常堪比时间管理大师:欧冠对阵布鲁日前,他上午刚在学校听完课,抱着书包提前离校备战,晚上就替补登场5分钟破门。更绝的是,拜仁还得专门请家教给他补落下的功课!网友调侃:“这娃将来写简历,是不是得写‘擅长在数学课和欧冠进球之间无缝切换’?”就连主帅孔帕尼都忍不住吐槽:“我17岁时还在为考试发愁,他却已经能对着豪门防线重炮轰门了!”
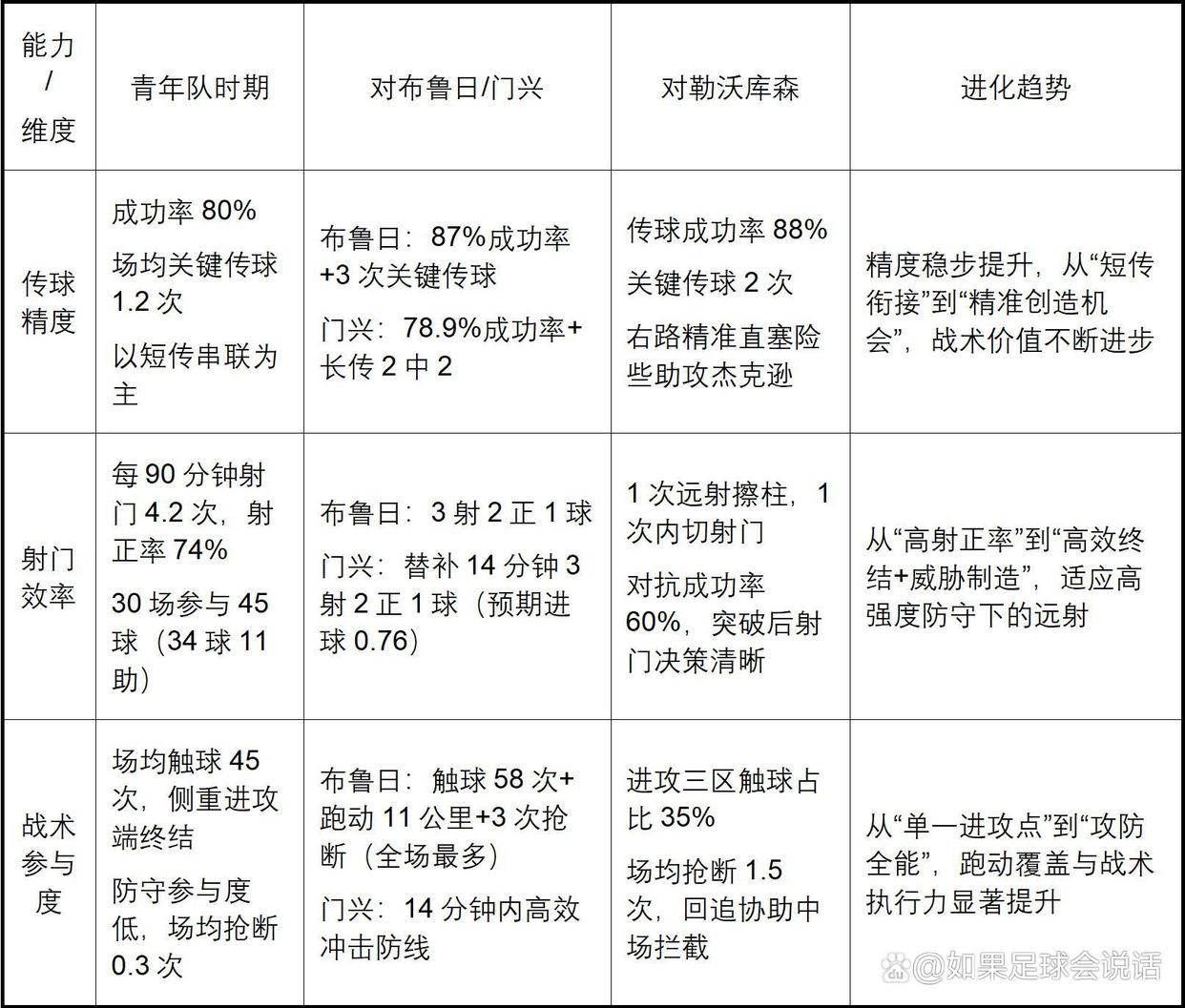
从青训营到一线队:进球机器养成记别看卡尔现在风光,两年前他还在法兰克福青训营摸爬滚打。拜仁球探一眼相中这块璞玉,果不其然,青年队时期30场造45球的恐怖效率,直接预示了今日的爆发。对阵门兴的那脚弧线球,皮球划过门将指尖直挂死角,连场边孔帕尼都笑得见牙不见眼——这画面简直像极了老父亲看到儿子考满分时的骄傲!

传奇导师团护航:巴拉克亲自开小灶要说卡尔为啥这么稳,得看他背后的“神仙阵容”。经纪人巴拉克不仅天天电话指导防守技巧,还亲自示范如何扛住对手逼抢;名宿罗本更是在他破纪录后连夜发消息:“小子,别飘!下一场继续干!”得,这待遇堪比武侠小说里男主被少林方丈和武当掌门轮流传功。就连对手勒沃库森球迷都酸了:“我们还在找新梅西,拜仁连下一代巴拉克都准备好了!”
豪门生存法则:冷静比天赋更珍贵在拜仁更衣室里,17岁的卡尔却活得像37岁老将。打破纪录后不晒社交媒体,不接商业代言,反而加练射门到深夜。用他的话说:“凯恩老大哥告诉我,在拜仁,你得学会把热搜当饭吃,把压力当水喝!”如今穆西亚拉伤退,这位少年俨然成了球队最强“备胎”——但看他串联中场、抢断反击的架势,谁还敢说他只是临时工?

从欧冠纪录夜到德甲焦点战,卡尔用5天时间完成了从“潜力股”到“即战力”的蜕变。他的故事或许正在告诉所有年轻人:梦想这玩意儿,有时候真的比作业好写!